玩家在通关2-6后会开启幻境遗迹的玩法,很多玩家不知道怎么通关,小编整理了灵魂潮汐幻境遗迹玩法攻略大全,一起来看看吧。
一、幻境遗迹
1、新加入的解密类玩法,通关2-6开启,无战斗元素。体力消耗恒定为30,主要奖励为情绪钥匙。
2、规则:开局获得40盏灯,进行4关从易到难的随机关卡。关卡内每走3步消耗一盏灯,碰到各种陷阱或怪物也会扣灯,同时会遇到各种随机事件获得各种道具。每小关获得一个宝箱,关底每剩余5盏灯可以额外领取一个宝箱。宝箱内的钥匙随主线进度增加。同时关卡难度(和BUG)也会越来越阴间。
3、通关2-6:每个宝箱4把钥匙
4、通关3-6:每个宝箱5把钥匙
5、通关5-6:每个宝箱6把钥匙
6、预留传送门:幻境部分阴间关卡解法

二、事件
1、幻境中遇到的各种随机事件,有机会获得各种道具卡奖励。事件格会出现在关卡内的随机位置,有些位置多出的格子能够大幅降低关卡难度,也有些位置的事件你去了回来就必然要撞怪,请根据实际情况斟酌。
三、灵珀:
1、幻境中的特殊货币,在关底商人处交换道具。同时商人会回收不用的道具卡给你灵珀。目前灵珀只建议兑换【引路灯礼包·大】和【变化·骨堆】,其他的换了都是血亏。一般蓝卡能卖1个灵珀,紫卡能卖2个灵珀,也有例外。
四、道具卡:
1、效果各异的卡牌,可以在探索中给予帮助,甚至有作弊级别的卡牌。道具卡可以带入下一次冒险。请牢记:使用道具卡的最终目的是省下灯在关底换取更多宝箱,强力道具卡建议留给以后的高收益关卡中使用。
五、礼包类:
1、引路灯礼包·小/中/大:分别获得4/8/15盏灯,用于关底兑换宝箱。是最有价值的道具卡
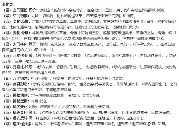
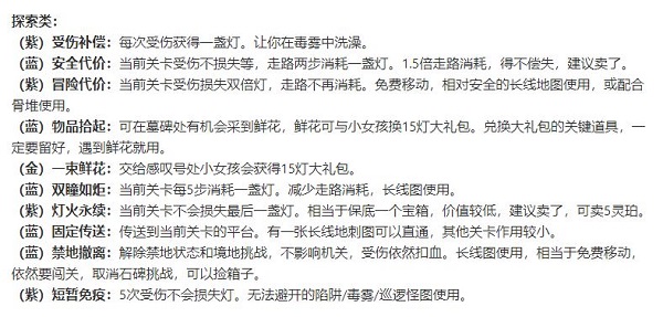
2、以下两部分会被吞,只能先放图了


六、转盘类
1、“比较难的挑战”:顺时针,一个目标点,+10灯。在目标前一个点按停止。
2、“星云大转盘”:顺时针,三个目标点,给一张蓝卡。在目标后一个点按停止。
3、“幸运大转盘”:5灯/随机紫卡/随机蓝卡。在目标前一个点按停止。
4、“名字我忘了”:随机紫卡/随机蓝卡/特定道具。在目标后两个点按停止。
七、翻牌类
1、都是送分题,有礼包拿盯礼包,没礼包盯紫卡。
八、感叹号
1、奇怪的人:获得一张蓝卡
2、救小女孩(1):选择:拿走一盏灯/不拿。选择不拿,开启下一事件。
3、救小女孩(2):选择:过去看看/不去。选择过去看看,扣除三盏灯,开启下一事件。
4、救小女孩(3):遇见小女孩,获得15灯大礼包。
5、找花的少女:持有【一束鲜花】可换15灯大礼包。
6、宝箱类:根据关卡情况酌情决定是否去拿
7、小袋子:获得1-2盏灯。
8、千纸鹤:卡牌3选一。
9、小宝箱:随机蓝卡。
10、大宝箱:随机紫卡。
11、筛子类:需要看运气,不是很值得冒险绕道
12、“孤注一掷”:一次掷筛机会,赢得万能钥匙一把
13、“舒适圈”:两次掷筛机会,赢得随机紫卡
14、“筛子深渊”:3盏灯掷筛一次,失败后提升奖励,最多三次(4/8/15盏灯)。赌狗狂欢,建议见好就收,收益风险不成正比。
九、石碑挑战
1、空间陷阱:不触碰空间陷阱通关,获得紫卡(空间封锁)。
2、无损过关:选择关卡内不损失超过0/4/10盏灯,成功过关获得卡牌和中途损失的灯。使用各种作弊卡,固定消耗不计入损失。不光有奖励,还3、能白嫖本关消耗。选择挑战前记得检查背包,觉得不稳就选10。
4、寻找剑盾:找到剑盾在终点处交付,获得元素祛除·长限。
5、白地板:将当前关卡所有地板变为白色,奖励色彩反转:黑。
6、一束花:用物品拾起可获得花,遇到小女孩可换大礼包。
《灵魂潮汐》游戏中异敌侵入关卡已经开启,那么三阶左右阵容怎么搭配呢?今天小编就给大家介绍一下灵魂潮汐异敌侵入三阶左右通关攻略,有需要的小伙伴不要错过了。
2021-12-13
《灵魂潮汐》游戏中冰系爱莉莎技能自身的冰霜技能可以使15%目标的冻结抗性-15%和受到的冰霜伤害+5%/+8%/+10%,那么今天小编就给大家介绍一下灵魂潮汐冰系爱莉莎技能,有需要的小伙伴不要错过了。
2021-11-18
在灵魂潮汐游戏中很多玩家还不清楚,爱莉莎的技能该如何搭配比较合适。接下来就让小编给大家带来《灵魂潮汐》爱莉莎技能搭配推荐,感兴趣的小伙伴们一起来看看吧。
2021-11-11
在灵魂潮汐手游中流血队阵容究竟该如何选择呢?流血队阵容选择方式内容又是什么样的呢?感兴趣的小伙伴们,接下来就让我们一起来看一下吧!
2021-11-03