英雄联盟新的活动不破不立开启了,很多小伙伴还不清楚到底该怎么样来玩这个活动,这个活动有哪些的要求呢?不清楚的小伙伴让我们一起往下看看不破不立试炼活动攻略吧。

活动时间:2021年9月27日起至2021年10月31日23:59。
参与方式:必须通过游戏客户端上方的“不破不立试炼”按键参与。

进入活动页面后就到了选择主队的界面,从四个LPL队伍中任选一个即可开始任务。
这里有一点特别特别重要的:一定确保你登录的大区是你准备领奖励的区,就和十周年活动一样,一个qq只能绑定一个大区参与活动。如果选错了,就没有办法了,而且主队也只能更改一次。而且选择主队还关系到后面能额外获取一个战队升级图标,更换战队后就只能获得新战队的升级图标,所以一定想好自己支持的队伍。


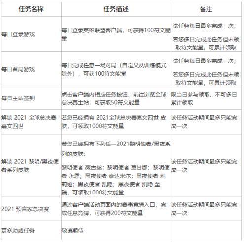
然后是任务完成方式
1.每日登录游戏、每日首局游戏、每日主站签到,都能获取符文能量(就是用来换奖励的)
2.解锁2021全球总决赛嘉文四世皮肤和2021黎明/黑夜使者皮肤有大量符文能量。
3.总决赛赛事竞猜(还没开)
第一个任务每日有250能量
第二个皮肤任务有2000能量(仅一次)
第三个竞猜任务可以获得200能量(仅一次)

接下来是可兑换奖励
EDG、FPX、RNG、LNG战队图标

EDG、FPX、RNG、LNG战队对应的表情

2021全球总决赛限定 嘉文四世的炫彩和头像(炫彩需要搭配原皮才能用)


奖励兑换表
因为主队的头像和表情需要500能量,其他队伍头像和表情需要1000能量,兑换所有头像和表情都需要3500能量。
所有头像加表情再加上皇子炫彩总共需要8000能量

11月21日,上海南京路世纪广场迎来一场视觉科技的盛宴——以“显示·交互·感知未来”为主题、汇聚全球顶尖显示技术的沉浸式闪展正式拉开帷幕。在此次闪展中,全球显示技术领导品牌海信与国际运动品牌adidas联手,依托Micro LED、RGB-Mini LED和激光显示构筑的三大尖端显示技术矩阵,提前点燃2026年美加墨世界杯的观赛激情,为现场观众带来一场前所未有的视听狂欢。
2025-11-27
11月25日,华为正式发布Mate X7。《太吾绘卷:天幕心帷》作为首款鸿蒙全场景独家游戏,亮相新品发布会。《太吾绘卷:天幕心帷》与华为Mate X7深度结合,在Mate X7展开后的大屏上,其与电脑类似的宽幅界面与深度交互逻辑,为传统PC玩家带来了近乎于电脑般的视觉效果与操作还原。游戏也与鸿蒙分布式系统能力深度结合,同步登陆鸿蒙手机、平板、电脑与智慧屏,实现游戏进度在多端上的无缝流转。
2025-11-27
11月25日,华为正式发布Mate 80系列。Mate 80系列在《暗区突围》游戏中首次支持硬件光追技术,结合创新性的FERT光线求交加速管线,使得每秒可以渲染超过2000万条光线。在游戏中,不同材质的镜面反射、自然阴影和物体的环境光遮蔽配合上不同时间段光线的角度,让战场栩栩如生,为玩家带来了超出想象的真实沉浸体验。
2025-11-27
11月25日,华为Mate80系列|Mate X7及全场景新品发布会如期而至,备受期待的Mate 80系列、Mate X7系列及首款鸿蒙二合一平板电脑MatePad Edge等新品集体亮相。作为新一代旗舰系列产品,其性能引发广泛关注,伴随搭载新一代操作系统HarmonyOS 6,丝滑流畅使用体验再次升级。
2025-11-25